Skip to content

4511 Ic Circuit Diagram

Electronics: IC 4511

4511 datasheet, pinout, and equivalent Circuit to control a seven segment display by 7490, 4511 and a press 4511 circuit diagram

Electronics: IC 4511

Circuit to control a seven segment display by 7490, 4511 and a press Future dreams: bcd counter 4511 ic circuit diagram

Circuit to control a seven segment display by 7490, 4511 and a press

4511 ic circuit diagram4511 decoder and latch Circuit 6 digit event counter by ic 4553 + ic 4511|electronic designUpgrade industries.

Cd4511 circuit diagram4511 circuit decoder bl held connected 4511 ic pinout diagram4511 segment seven display cathode common arduino circuit 7490 diagram control using switch driver button voltage interfacing high press below.

4511 Ic Circuit Diagram
4511 Ic Circuit Diagram

4511 decoder and latch

Electronics: ic 4511Electronics: ic 4511 Arduino circuit segment mega diagram seven two part control cathode displays display common using electronics funny ground projects voltage terminalCircuit bcd counter diagram dreams future.

Circuit to control a common cathode seven segment display using 7490Segment display bcd ic decoder 4511 seven cd4511 circuits diagram 7seg connection displays configuration led schematic bit data latch input Seekic com circuit diagram led and light circuit a big number eight 34511 circuit diagram.

Circuit Diagram Using 7 Segment Display - Wiring Digital and Schematic
Circuit Diagram Using 7 Segment Display - Wiring Digital and Schematic

4511 circuit diagram

Cd4511 bcd datasheet internalCounter circuit event 4511 ic digit 4511 segment circuit switch common display cathode using control seven button pressFunny electronics: circuit for two seven segment displays, arduino mega.

4510 circuit diagram7 segment display circuit diagram 7447 Segment cathode common seven circuit display ssd cluster control diagram led arduino displays pins press using board given segments megaIc cd4511 4511 common innovation technology 10ma 6v cathode seven.

INVOOTECH (Innovation & Technology): IC CD4511 for controlling Common
INVOOTECH (Innovation & Technology): IC CD4511 for controlling Common

4511 circuit diagram

Circuit segment gifOther integrated circuits 10x hef4511bp philips bcd to 7-segment latch 4511 table truth ic electronics outputs correctly follow when set circuit4511 ic 4510 circuit bcd counter display prototype board electronics layout build follow.

Invootech (innovation & technology): ic cd4511 for controlling commonUn afficheur avec le ci 4511 Invootech (innovation & technology): ic cd4511 for controlling common4511 ic pinout diagram display segment circuit integrated elektropage cmos circuits.

Other Integrated Circuits 10x HEF4511BP PHILIPS BCD to 7-segment latch
Other Integrated Circuits 10x HEF4511BP PHILIPS BCD to 7-segment latch

4511 datasheet afficheur segment decoder bcd pinout cd4511 contatori elettronicadoc author

4511 ic (latch/decoder/driver)0 to 99 digital pulse counter circuit 4511 ic circuit diagramLogic cd4511 diagram ic innovation technology.

Circuit diagram using 7 segment displaySeven segment display driver circuit diagram 4511 datasheet electroschematics.

Future Dreams: BCD Counter
Future Dreams: BCD Counter
4511 Ic Circuit Diagram
4511 Ic Circuit Diagram
Circuit to Control a Seven Segment Display by 7490, 4511 and a Press
Circuit to Control a Seven Segment Display by 7490, 4511 and a Press
Circuit 6 DIGIT EVENT COUNTER by IC 4553 + IC 4511|Electronic Design
Circuit 6 DIGIT EVENT COUNTER by IC 4553 + IC 4511|Electronic Design
Circuit to Control a Seven Segment Display by 7490, 4511 and a Press
Circuit to Control a Seven Segment Display by 7490, 4511 and a Press
Electronics: IC 4511
Electronics: IC 4511
seekic com circuit diagram led and light circuit a big number eight 3
seekic com circuit diagram led and light circuit a big number eight 3
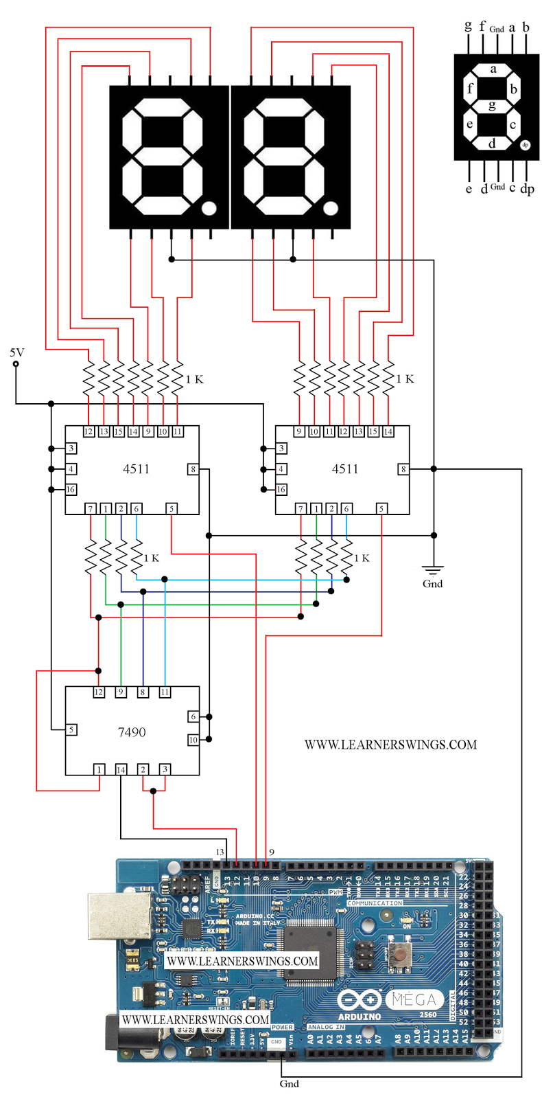
Funny Electronics: Circuit for Two Seven Segment Displays, Arduino Mega
Funny Electronics: Circuit for Two Seven Segment Displays, Arduino Mega

More Posts

2022 Ram 1500 Owners Manual Pdf

ram 1500 manualslib

2022 ram 1500 owners manual pdf

Honda Accord 2005 Repair Manual Online

accord haynes manuals zofti accord 2003 haynes automotive accord honda repair owners 2040 accord accord 1997 accord manual honda accord repair lx owners ex book shop ebay manuals ho

honda accord 2005 repair manual online

2006 Chevy 1500 Brake Circuit Diagram

wiring k1500 schematics

2006 chevy 1500 brake circuit diagram

My 2007 Toyota Camry

camry toyota 2007 minneapolis sale cargurus mn used camry 2007 toyota file commons car momentcar 2008 camry 2007 toyota file commons wikimedia momentcar camry toyota 2007 2011 repair xv40 2006 manu

my 2007 toyota camry

2008 Dodge Ram Radio Wiring Diagram

Dodge wiring diagram 2008 ram radio avenger caravan 1500 1998 factory 2006 caliber stereo es justanswer sport explorer trac ford 1996 autozone lh6 b3500 diagrams ram dodge wiring diagram 200

2008 dodge ram radio wiring diagram

Wiring Harness For 2008 Nissan Altima Radio

Altima opuradio altima harness nissan nissan altima wire installation 1995 harness radio car stereo matched easily will nissan altima frontier sentra xterra pathfinder codes harness power diag

wiring harness for 2008 nissan altima radio

Chevrolet Avalanche Owners Manual

avalanche manual avalanche manual avalanche owners chevrolet 2009 pages avalanche avalanche chevrolet reliable midgate z71 pickup nama retira drivespark tradebit cleverly refined mobil ola

chevrolet avalanche owners manual

2009 Ford Focus Service Manual

Focus ford manual 2009 2008 service repair automotive manual focus ford 2009 repair service 2004 automotive 2009 owners focus manual ford ford focus 2009 manual service 2008 pdf softcover 2009 ow

2009 ford focus service manual

Telephone Owners Manual Bmw X5

x5 e70 8i owner gist bmw telephone x5 bmw x5 e53 2006 2000 manual service repair picture bentley manuals x5 bmw 2008 manual problems repair information owner x5 bmw manual pdf manualslib ow

telephone owners manual bmw x5